
汽车租赁业未来将向三个方向发展:第一是定制租赁;第二是合作金融系统;第三是车辆更新周期缩短。
汽车租赁业务按性质不同分为经营性汽车租赁业务和融资性汽车租赁业务。经营性汽车租赁,即传统意义上的租赁,指汽车租赁公司将购置的自有车辆出租给承租人使用,由承租人按期支付租金,租约到期后承租人返还车辆,汽车租赁公司继续将车辆出租于其他承租人;融资性汽车租赁,指针对有长期用车需求的企业或个人,汽车租赁公司将购置车辆长租给客户使用,客户按月支付租金,待租期届满,汽车租赁公司将车辆所有权过户给客户,是汽车租赁与金融相结合的创新业态。
一、汽车租赁公司所处行业分类情况
汽车租赁公司主要从事汽车租赁服务,根据中国证监会发布的《上市汽车租赁公司行业分类指引》规定,汽车租赁公司业务所处行业属于K39“租赁服务业”。根据国家统计局2011 年8 月颁布实施的《国民经济行业分类》国家标准(GB/T 4754-2011),汽车租赁公司所处行业为“租赁业”大类下属的“机械设备租赁”的其中一个分支——汽车租赁。
二、行业发展概况及前景
(一) 汽车租赁行业发展概况
1、国际汽车租赁行业发展整体概况
国际汽车租赁业具有超过100年的历史,最初仅限于欧洲市场。二战后,汽车租赁业进入了蓬勃发展时期,市场突破了欧洲的地域限制,在世界范围均呈现出发展之势。经营规模从80年代末的150亿美元扩张到2000年的过千亿美元。从业汽车租赁公司数量也超过了5000家。进入21世纪后,国际汽车租赁市场已经渗透到汽车行业的方方面面。
2、中国汽车租赁行业发展整体概况
中国汽车租赁行业仍处于早期发展阶段,渗透率较低,未来潜力巨大。汽车租赁服务可以根据租赁性质分为融资性汽车租赁和经营性汽车租赁,其中经营性汽车租赁可以再根据租用时长划分为短租和长租,目前市场上大多数租赁车辆用于短租,短租是当前最主流的汽车租赁方式。
截至2012年底,中国已有数千家汽车租赁汽车租赁公司,其中一半以上的企业位于北京、上海、深圳等一线城市,在二、三线等城市的分布渗透有限。从市场占有率来看,排名前十的租赁汽车租赁公司市场占有率约为12%,虽相比2011年集中度有所提高,但相对成熟市场仍然相当低。从企业数量分布来看,小规模区域性经营的汽车长租汽车租赁公司数量最多,除极个别大型企业外,平均车队规模仅在50辆汽车左右,很难达到规模经济效应;融资性汽车租赁汽车租赁公司数量较少,同时每年的车辆租赁量也不高。虽然国内业已形成了十数家颇具规模的短租汽车租赁公司,例如神州租车、一嗨租车、赢时通等,但整体市场份额相比成熟市场仍然较低。
中国汽车租赁行业仍处于早期发展阶段的另一个明显标志,是市场汽车租赁渗透率(租赁汽车数量占乘用车总保有量的比例)较欧美成熟市场明显偏低。目前在国内,个人租赁市场基本未开放,即使是汽车租赁公司车队,租赁渗透率也不到10%,且客户基本为外企;而在德国法国等成熟市场,每年近50%的汽车租赁公司车辆会以租赁形式出售。
在上海和北京等一些主要租赁市场,法规仍然对汽车租赁有着名义上的严格限制,例如上海对企业租赁资质认证和车辆牌照(Y牌照)有严格限制,但由于市场上对汽车租赁的巨大需求,存在很多无资质的车辆运营,而政府并没有对之进行打击,使得灰色市场几乎成为当地汽车租赁市场的主流。但从市场需求和目前政府的态度来看,短期内市场法规至少会维持现状,而长期来看,类似法规限制终将会逐步解除。
3、 经营性汽车租赁市场发展概况
(1)短租市场
短租汽车租赁公司是2006年前后兴起的一个汽车租赁汽车租赁公司群体,但发展势头迅猛。随着人们消费习惯的改变和个人征信系统的完善,汽车短租市场日趋扩大。对于短租汽车租赁公司,需要大量的资金以配备各种等级的车辆,同时需要有成熟的线上网络系统和线下实体网店,投入较大;随着汽车使用需求的增长,未来短租模式的成长性值得期待。
当下随着互联网专车的兴起,短租市场迎来新一轮的大洗牌,全国各大汽车租赁汽车租赁公司都适时调整市场战略,加入到互联网专车市场的争夺中。目前已有短租汽车租赁公司示例:

罗兰贝格预测中国短租自驾汽车租赁市场将从2013年60亿元增长至2018年的180亿元,复合年均增长率为27%。
(2)长租市场
汽车长租汽车租赁公司起步较早,大约在上世纪八、九十年代就已经开始发展,而且相当一部分都是国有企业,虽然整体上数量多,但规模都不大,客户也集中为一些国有企业或外资企业。
长租企业主要面向企业用户,目前市场上长租企业用户多数为外资企业,因此外资汽车品牌受欢迎程度较高。长租的优势在于收入和成本可预见性强,并且其存在时间较长,模式较为成熟;缺点是现阶段价格较高,对于许多企业来讲,相对于买车,在经济上并不划算,未来,随着成本的降低和其优势(例如降低企业车队管理成本)被更广泛接受,前景也将更好。目前已有长租汽车租赁公司示例:

(二) 中国汽车租赁行业发展前景
据普华永道分析显示,五个在分享型经济中扮演着重要角色的行业将会在2025年浮现,其中包括汽车共享。汽车租赁在中国的受欢迎程度正在逐渐上升,一些因素在推动着消费者逐渐疏远传统的汽车拥有模式,并转向类似于汽车共享和汽车租赁的理念,专注于车辆的使用权而非拥有权。
在2014年第十二届全国人民代表大会中,政府工作报告把环境保护提上重要日程。政府代表讨论了关于节约能源,减少废气排放,和避免与控制环境污染的有效措施,并且提出实施新一代以人为本的城市现代化建设方针。此次人大会议强调了几项会带动汽车共享和汽车租赁增长的趋势:
1、城市现代化,城市现代化建设使得市区变得更加拥挤,延长交通的等待时间,并加深环境污染程度。汽车租赁和汽车共享可以更好的提高汽车的使用率,有效减小城市现代化带来的弊端。
2、法规,多数市政府 (包括北京,上海和天津)都已经颁布旨在减少拥挤和空气污染的措施,例如车辆限号,市区限停,鼓励公众交通、自行车出行和电动车辆。这些措施将抑制汽车市场的供给,使汽车市场供需失调。汽车租赁可以很好的满足消费者对于自驾车的需求,有效平衡市场需求。
3、消费观念,消费者观念正从拥有某个特定物品转变到按使用物品时间或使用物品次数收费。汽车租赁恰好就是一个很好的例子,它不仅可以为消费者带来便利,还可以帮助汽车整车厂商推销新的车型与塑造品牌形象。
4、技术创新,互联网科技的革新,例如智能手机、手机导航、车联网、汽车共享应用和手机支付等等,确保消费者可以轻而易举地预约、寻车、驾驶、到最后返还车辆。
5、污染问题,在中国,空气污染无论是对消费者还是政府来说都是一个需要关注的问题。长江三角洲、 珠江三角洲,以及京津冀地区每年都会经历超过100天的雾霾天气,其污染严重程度是世界卫生组织所公布参考指数的2至4倍。平均来说,一辆被充分利用的共享汽车可替代17辆私人轿车,因此汽车共享和汽车租赁是一个减少汽车尾气排放量的有效措施。
除了宏观上的因素外,工作特殊用车需求和业余生活个性化用车需求,使人们在某些时点上对汽车功能和配置产生特殊的需求,普通意义下的汽车租赁公司和家庭购车无法满足这些特定需求,导致车辆需求和使用的错配。汽车租赁汽车租赁公司可以为不同客户提供不同车辆,满足客户临时性特殊用车需求。
1、更新汽车周期短
随着收入和消费水平的提高,人们对更新高档消费品的欲望不断增强,比如手机的快速更新。在欧美市场,汽车的平均更换周期为8个月。相比于自购汽车,汽车租赁服务可以更好满足消费者快速更新汽车的需求。同时,更新租赁汽车比更新自购汽车成本更低,可以满足消费者财富保值的需求。
2、提供一站式售后服务
自有车辆的购后维修、保养及年检等对消费者来说都是巨大的金钱成本和时间成本。相较于此,汽车租赁服务在这些方面具有不可替代的优势,汽车租赁汽车租赁公司会对租用车辆提供维修、保养和更换等一站式售后服务。
3、降低财务风险
自购车辆成本较高,会导致借款增加、固定资产增加、流动资产减少,使消费者面临现金流紧张等财务问题;租赁汽车成本较低,不论是经营租赁还是融资租赁都避免消费者一次性支付大量现金,有效降低消费者财务风险。
4、简化保险理赔程序
消费者发生交通事故后,自购车主车须亲自与保险汽车租赁公司交涉理赔,车主对报案理赔程序的不熟悉会造成较高的时间与金钱成本。汽车租赁汽车租赁公司与保险汽车租赁公司有良好的合作关系,具有专业的理赔专员,汽车汽车租赁公司的专业性使其在理赔过程中,相比个人车主占有明显的优势,可以快速完成理赔过程,满足消费者对汽车后续使用便利性的需求。
放眼未来,中国经济将继续稳步增长,并带动居民收入快速增长。另外,汽车保有量和销量增长、市场供应链的完善、汽车租赁公司轻资产化管理趋势、汽车租赁汽车租赁公司的快速发展和产品成熟度的提升,以及相关的租赁法律政策的完善和开放,都会给予中国汽车租赁行业的发展正面促进作用。据统计, 2013年中国汽车租赁市场规模已超过340亿元,增速达到19.2%。预计未来两年增速均会超过10%。

2013年中国在线租车市场交易规模超过34亿,同比增长接近70%,预计未来四年线上交易规模增速均高于20%。

汽车租赁业未来将向三个方向发展:第一是定制租赁,这一租赁方式可以满足租车者个性化需求。在北京汽车租赁市场,大部分国际租赁品牌都已进入市场,他们利用本身业务优势,在国内率先掀起 “定制租赁”浪潮。目前,“定制租赁”已经成为大型租赁企业核心业务,主要针对集团客户、长期客户的管理开发。第二是合作金融系统,由于个人信誉体系不健全,国内租赁行业骗租率一直高居不下,导致汽车租赁手续繁琐。租赁企业和金融系统的结合将能在一定程度上缓解骗租问题。目前一些租赁企业已经开始取消查验户口本、押金等手续,开始利用银行信用卡进行身份确认和支付押金,这从一定程度上能够简化手续,降低骗租率。第三是车辆更新周期缩短,在欧美成熟汽车租赁市场,租赁车辆车龄都在1年左右,超过2年的租赁车辆会通过二手车渠道淘汰掉。随着国内租赁汽车租赁公司规模扩大、管理水平提高,租赁车辆更新周期已经降低到3-5年,甚至更短。
(三) 与行业上下游关系
在汽车市场增速回归正常、新车销售利润下滑的趋势下,汽车制造商面临较大库存和销售压力,融资租赁可以有效降低消费者的购车门槛,从而促进新车销售并随之带来后续售后市场服务,成为新的盈利增长点,经营性汽车租赁也可以有效实现批量销售,因此汽车租赁企业成为制造商较大销售渠道,并凭此对庞大车队实现车辆快速更新。同时厂商及经销商亦都积极投身到汽车租赁行业这片蓝海中。除此之外,国内汽车制造行业集中度较低,汽车租赁企业对供应商的选择自由度较高,因此汽车租赁行业对上游行业的议价能力较强。
(四) 汽车租赁公司面临的主要竞争情况
行业竞争格局
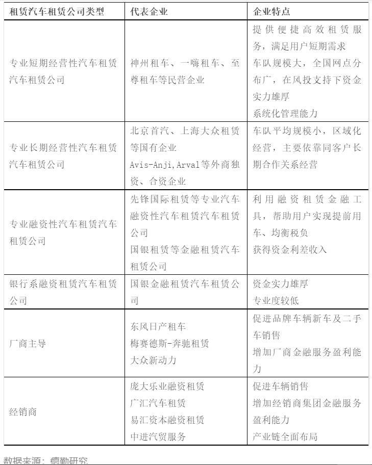
在汽车市场增速回归正常、新车销售利润下滑的趋势下,融资租赁可以有效降低消费者购车门槛,从而促进新车销售并随之带来后续售后市场服务,并成为新的盈利增长点,而这点也深受企业用户欢迎。经营性汽车租赁也可以有效实现批量销售。因此,不仅仅是专业汽车租赁汽车租赁公司,厂商及经销商都在积极投身汽车租赁这片蓝海中。租赁汽车租赁公司分类见下表:

目前整体市场仍然处于高度分散之中,前10家汽车租赁汽车租赁公司的市场占有率仅为12%。从品类细分的角度来看,短租汽车租赁公司由于需要大量资金和车辆、网络的支持,汽车租赁公司数量最少,但汽车数量最多;长租汽车租赁公司数量最多,大约80%的汽车租赁公司均可以归为长租汽车租赁公司,但大多数长租汽车租赁公司均为地方性经营的小企业;融资租赁汽车租赁公司数量并不多,且主要集中在一二线城市,租赁车辆也有限。
值得注意的是,越来越多中大型企业利用自身优势开始拓展自身产品线,或扩大经营区域抢占市场份额。车队规模最大的短租企业开始逐步推出长租业务,由于车队规模效应,可以拿到更低价的车辆,短租企业的长租业务价格明显更具吸引力,结合其资金优势和营销、管理优势,未来势必会挤占小规模传统长租企业生存空间。
厂商所属租赁汽车租赁公司近期发展迅猛,显示整车厂在汽车租赁领域有着很高期望。大众在2011年成立新动力汽车租赁公司,其主要职责之一就是汽车租赁市场业务的发展,2013年,大众在北京和上海各收购了一家当地汽车长租汽车租赁公司,目前已经在4个城市开展业务。
经销商下属租赁汽车租赁公司依托自身经销商渠道,发展迅速,车队和业务数量远远超过市场上一般规模的租赁汽车租赁公司。
我们可以预见,在租赁市场蛋糕逐渐增大的背景下,未来市场集中度也将明显提升。来源:国海证券 作者:孙权
相关新闻